• 首页
  • > 从310到330,21天二战GRE终于拿回了属于我的一切!

从310到330,21天二战GRE终于拿回了属于我的一切!

2025-11-21 11:11:30

3077 阅读


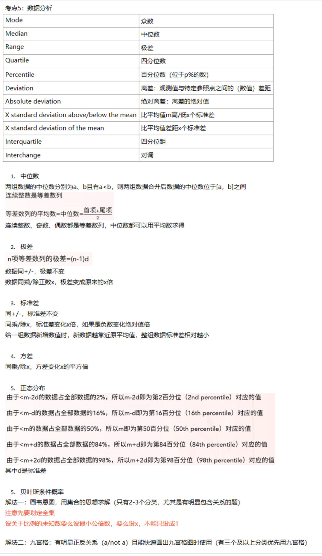
学员基础信息卡

学员

llWbgE


GRE成绩

162+168=330

AW3.0


报班信息

填空全程班:李文意

阅读全程班:薛文羿

数学全程班:蒋璐



01



基本情况

我目前美本大三在读,高中时期托福考了113。之前语言类考试的时候单词背的很差,SAT词汇背的也很马虎,这次备考GRE最担心的是单词。本身是数学专业,所以数学不是很担心。



我英语基础比较好,四级成绩600+,六级成绩627分,雅思7.5分。自律能力也很强,在21天内突击备考,数学基础扎实,但阅读能力薄弱,常出现读长句时无法快速准确理解的情况,做题时速度与正确率难以平衡,同时GRE相关词汇积累不足,影响填空题的表现。之前一战GRE自学只考了310分,所以二战备考选择报学而思GRE课程


02



备考过程



我的备考时间总共只有21天,虽然时间很短,但备考思路非常清晰,并以词汇背诵的遍数作为初期、中期和后期的划分标志:


  • 初期(1400词过第一遍):我主要集中精力巩固自己的优势科目,同时着重弥补短板。这个阶段我的重点是积累词汇,让我的词汇量达到备考的基本要求,为后续学习打下扎实基础。


  • 中期(1400词过第二遍):通过第二遍背词,我逐步提高词汇的熟练度,并调整备考策略,开始适当放手自己的优势科目,更多关注短板部分,把主要精力放在提升阅读和填空的正确率上。


  • 后期(1400词过第三遍):这时候,我发现自己对单词的掌握已经比较扎实,不认识的单词比例下降到只剩10%左右。我会每天专门记录不熟悉的单词,通过例句、词根分析以及联想记忆法进行重点突破,确保每一个不会的单词都记住。

(学而思考满分GRE 1400词)


阅读




初期以背单词为主,每天400个单词并完成当天的词汇复习任务,背完单词后积累100组6选2词汇,每天可以接触到600个新单词并对单词形成初步印象,这个阶段完全没有纠结记不记得住,只是混个脸熟。初期和中期学阅读就是听网课+整理笔记,重点梳理喜多老师上课讲的做题方法。


词汇过第二遍时不认识的比例在30-40%,此时要反思为什么这部分单词记不住,要想新办法记忆。我的方法是看别人背词的灵感,很有趣,大家发散的思维想出的联想记忆方法可以很快的让你对这个单词印象深刻。


图片

(学而思考满分GRE 3000词小程序&APP 讨论区)


后期我开始大量练阅读题,掐表练习。我的阅读技巧就是把每个句子在文中的功能、信息用表格汇总,根据表格梳理出来的内容快速做题。


填空





初期我是以听老师讲的方法为主,因为这个阶段词汇看不太懂,做题也浪费,所以我重点练习了判断句子逻辑结构的方法,以便看得懂单词之后能快速解决这个模块。李文意老师上课题量够大,上课的时候就能把当堂课的技巧全部练熟练,下课的时候很轻松。


中期开始练习填空,主要是去题目中复习新学到的单词,能对单词的印象更深刻,此时对词汇的一知半解有利于充分发挥做题技巧的作用。我推荐先做核心母题。借助AI精准练习,针对自己的薄弱环节进行高效提升,曾经认知中的“难点”,通过智能化练习和专项强化都可以被攻克。


(学而思GRE AI精准练


后期填空开始大量练题,不会的单词用一个excel表格汇总起来,没事就看看,这个阶段比起方法,更应靠翻译做题了,做题技巧可以用来检验题目逻辑是否正确。总的来说,填空技巧就是找标志词,根据句子逻辑判断空格需要填什么,多背六选二词组,以便考试时能快速响应。


数学




初期学数学主要是巩固优势,每天根据老师布置的任务对知识点进行扫盲。GRE数学的知识点都在初高中的时候学过,这个时候主要是以回忆+学习技巧为主,因此可以过的快一点,每个知识点做一道题回忆一下即可。


中期阶段数学以上课为主,知识点扫盲已经基本完成,每天做核心题找自己做不对的考点重点学习即可,不用额外花太多时间。后期主要是做套题,习惯考试模式,在有限的时间内保证正确率。总的来说,每个知识点有对应的技巧,熟练掌握技巧并用于做题就可以迎刃而解。


  

(数学笔记截图


03



备考资源



推荐使用学而思考满分GRE的模考系统。做题界面与真实考试基本一致,这帮助我提前熟悉了考试操作及界面,从而减少了面对正式考试时的生疏感。学而思GRE提供的核心母题、分难度套题、模拟考试都可以在不同阶段提供充足的题量,能很好地辅助发现自己的盲区和短板。


学而思GRE的题库很好用,是按知识点划分的,可以避免老是练到自己已经会的题,模拟考试也足够难,能很好的激发人的斗志。



背单词我用学而思GRE3000词APP 通过APP将GRE核心词汇分阶段学习,我可以清楚地看到自己的掌握进度,并且GRE重点单词都覆盖到了,背完后考试的时候GRE词汇不再是短板。通过背学而思GRE提供的1400急救词、六选二词组表、数学专业术语表,我得以有信心地从容应对考试。



04



学习感受



在备考过程中,学而思GRE的老师们给予了我极大的帮助,无论是在课堂上还是课后,都积极和学生互动,所以学习中遇到的各种疑问都能得到及时解答。


更重要的是,课程老师会帮忙制定学习计划,并持续跟进我的学习进度。这种贴心的安排使我的备考过程能够始终保持条理清晰,每一天我都非常明确自己该做哪些事情,让我感到非常踏实。


老师们都非常负责,对每一位学生都怀有极高的热情。有了老师的指导和督促,备考效果也比自己单打独斗时要好很多。


哪里不会要大胆攻坚,不要拖到最后觉得实在不行了再开始想办法。感谢自己的坚持,老师的耐心和学而思GRE这个强大的辅助平台。最后祝福学弟学妹,希望大家也能扬长避短,快速过掉GRE考试


扫描下方二维码
咨询同款学而思GRE提分课程

图片

学而思GRE

美国教育考试中心ETS(GRE出题机构)
官方合作伙伴
学而思旗下GRE领域权威资深培训机构


学而思GRE小程序:你的一站式GRE备考神器

GRE备考小程序
GRE备考小程序

免费

备考资料

反馈 App下载